|
![]() |
“疯狂的石头”——痛风石
浏览次数:768    发表日期:2025-07-02
痛风这个词大家并不陌生,它总是和火锅、烧烤、啤酒、生活不规律等一同出现。近日,患者田先生就被一颗“石头”困扰了两年——足趾部的肿物,质硬、疼痛,破溃感染,来院检查发现尿酸明显高于正常,完善各项检查后诊断为:痛风石。不得已,只能“开刀取石”的办法来对付痛风石了。
您知道吗?痛风也会长“石头”,这“石头”就叫痛风石。那么,痛风石是什么东西,它又是如何产生的呢?今天骨伤科医生王有雪医生带大家了解下这个疾病。

什么是痛风石?
痛风石是嘌呤代谢障碍致尿酸盐结晶沉积于关节周围组织,引起慢性炎症和纤维组织增生形成的结节肿。又称痛风结节,是慢性痛风的一种表现。其实痛风石就是人体里的尿酸太多了,形成一种叫尿酸盐的,跑到关节和软组织中就不走了,时间长了积累的越来越多,形成痛风石。痛风石是痛风病情进一步发展的产物,血尿酸水平高是痛风石形成的危险因素,血尿酸水平越高,越容易形成痛风石。痛风石容易出现在手部、足部关节,尤其是第一跖趾关节,还有足背、足跟部位。另外四肢其他关节也会出现痛风石,如膝关节、踝关节、腕关节、肘关节等。一般患者自己可观察到或触摸到皮下有凸起,伴或不伴发红,或者有包块,或能感受到疼痛、发热,甚至感觉关节活动受到影响。典型表现:皮下逐渐隆起坚硬结节,初期如黄豆大小;后期可能皮肤变薄溃破,流出白色粉末状结晶;关节活动受限(如无法正常屈伸手指);反复发作的关节红肿热痛。

痛风石对身体有哪些危害?
1. 关节损害:痛风石沉积在关节处,会引起关节炎症、疼痛、肿胀,会破坏关节和骨骼结构。它们可以在关节周围沉积和生长,导致关节软骨和骨质侵蚀,引起关节畸形、功能障碍。
2. 皮肤感染:当痛风石在皮肤下突出时,较大的痛风石可能会导致皮肤变薄、破溃,形成溃疡,引起皮肤感染,愈合困难。
3.肾功能损害:长期存在的痛风石还可能影响肾脏功能。尿酸盐结晶在肾脏沉积,导致肾结石、肾间质炎症,严重时可引起肾功能衰竭。
4.心脑血管并发症:痛风为心脑血管疾病的独立危险因素,有痛风石的患者更容易出现心梗、脑梗等疾病。痛风石也可导致血管病变,引起血管闭塞,部分患者还可出现肢体未端血管闭塞,会导致肢体坏疽,严重时需手术切除肢体。
5.影响美观:痛风石常出现在体表,如耳廓、手指、脚趾等部位,影响外观。
6.降低生活质量:痛风石引起的疼痛和关节功能障碍会严重影响患者的生活质量。
如何有效预防痛风石?
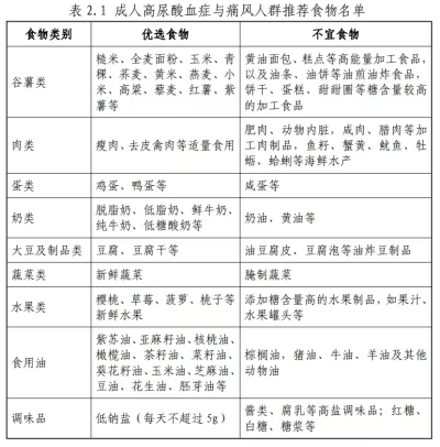
1.饮食管理:避免高嘌呤食物,如海鲜、动物内脏、肉汤等。禁忌暴饮暴食和单一结构饮食,多吃蔬菜及奶制品,有助于促进尿酸排泄,蔬菜每日500g以上,300ml以上奶制品,水果200~350g,多喝水,每天饮水2000~3000ml,优选白开水,避免酒精、含糖饮料、果汁。饮水可稀释血尿酸水平和促进尿酸排泄。
2.适度运动:选择适合自己的运动方式,如散步、游泳等,肥胖者减轻体重,有助于降低尿酸水平。每周坚持有氧运动至少5天,每次时长大于30分钟。每次运动量要适中。运动可以促进全身血液循环和新陈代谢,有利于尿酸的排泄。
3.控制尿酸水平:遵医嘱服用降尿酸药物和碱性药物。降尿酸药物可以降低血尿酸水平,而碱性药物可以碱化尿液,有利于尿酸结晶的溶解和排泄,防止尿酸在泌尿系统形成结石。 5%—18% 的高尿酸患者会发展为痛风,1%的痛风患者血尿酸始终不高,33% 的患者痛风急性发作时血尿酸水平不高。所以不能认为血中尿酸升高就一定会引起痛风发作,或者是痛风发作时血尿酸水平一定升高。
4.控制痛风相关伴发病及危险因素:如高脂血症、高血压、高血糖和吸烟。痛风会因为尿酸在各个脏器的沉积,导致脏器微循环障碍,要积极防止心、脑血管及肾脏并发症。
5.定期检查:定期监测尿酸水平,及时调整治疗方案。请严格遵医嘱按时、按量服药。不能随便停降尿酸药物,当尿酸达标后,需长期用维持剂量的降尿酸药物维持在达标水平。


骨伤科简介
沈阳市第七人民医院骨伤科成立于1977年,经历几代人不懈的努力及近五十年的发展,对脊柱、四肢骨折的手术内固定治疗,肩关节急、慢性损伤的肩关节镜微创治疗和膝关节半月板、十字韧带损伤及退行性膝关节病的关节镜手术治疗,糖尿病周围神经卡压减压手术治疗,甲和甲周疾病的外科治疗,髋膝关节置换有丰富的经验。
科室经过多年打造,现运用正脊手法、推拿手法、针灸、中药涂擦、冲击波、超短波、激光磁疗、热奄包、红光及中医定向透药等中西医结合治疗手段诊治骨质疏松、颈椎病、颈椎眩晕、胸肋关节错位、腰椎、骶髂关节紊乱、腰椎间盘突出症、腰扭伤、腰肌劳损、腱鞘炎、筋膜炎、滑膜炎、肩周疾病及膝关节病等骨科疾病。
供稿:骨伤科
编辑:陈璐璐
校对:张妍、赵臻吉
审核:李保军、毛碧峰
版权所有:沈阳市第七人民医院 |
辽ICP备16016741号-1 |
技术支持:沈阳木头人文化传播有限公司 |